南城疫情风险地区查询/南城疫情风险地区查询电话
地区风险等级怎么查询
〖壹〗 、进入支付宝风险等级查询里;点击“地区”;再选取查询的地区即可。

〖贰〗、地区风险等级可通过国家卫生健康委提供的“疫情风险等级查询 ”服务进行查询 ,该服务可在国家政务服务平台上使用,可查全国近3000个县(市、区 、旗)的疫情风险等级 。具体可查询内容和查询方法如下:能查询的内容:查所在地:进入查询后系统会自动定位所在地区,呈现该地区的疫情风险等级。
〖叁〗、选取区域在弹出的窗口中 ,选取自己所在的区域,即可查看该区域的风险等级情况。
〖肆〗、地区风险等级可以通过微信国务院客户端小程序进行查询,具体步骤如下:打开微信并进入国务院客户端小程序:确保手机已安装微信(版本需支持小程序功能,如微信0.28) ,在微信搜索栏输入“国务院客户端”,选取对应小程序进入 。
〖伍〗、搜索“国务院客户端”在小程序页面右上角点击放大镜图标,输入“国务院客户端 ”并搜索 ,选取官方小程序进入。进入“疫情风险查询”功能在国务院客户端首页找到“疫情风险查询”入口,点击进入查询页面。
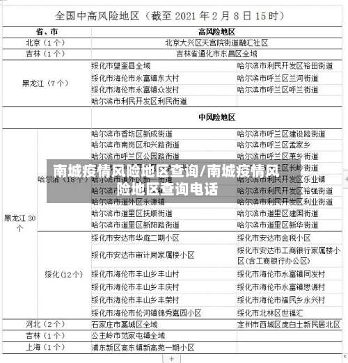
如何查询疫情风险地区
选取“防疫查询”功能:在“城市服务 ”页面中,通过搜索或浏览找到“防疫查询”选项并点击。此功能专门提供疫情防控相关信息的查询服务 。点击“全国中高风险疫情地区”:在“防疫查询 ”页面中 ,找到“全国中高风险疫情地区”选项并点击。系统将自动加载并显示最新数据。
要出远门查询全国中高风险地区,可通过微信的国务院客户端小程序完成,具体步骤如下:进入微信小程序页面打开微信 ,点击底部导航栏的“发现”选项,选取“小程序 ”进入页面 。搜索“国务院客户端”在小程序页面右上角点击放大镜图标,输入“国务院客户端”并搜索 ,选取官方小程序进入。
打开微信搜索功能打开手机中的微信app,点击顶部“搜索 ”选项。进入粤省事小程序在搜索页面输入“粤省事”,点击搜索结果中的“粤省事”小程序 。进入疫情区域页面在粤省事首页点击“疫情区域 ”选项,进入风险地区查询页面。查看风险地区名单页面会直接显示全国高风险和中风险地区列表 ,用户可滑动查看完整信息。
在手机上查看全国中高风险疫情地区,可通过微信《扫码抗疫情》小程序实现,具体步骤如下:步骤一:进入《扫码抗疫情》小程序打开微信 ,点击顶部“搜索小程序”栏,输入“扫码抗疫情”,在搜索结果中选取并进入该小程序 。
可通过以下替代方案:在微信搜索框输入“国务院客户端”小程序 ,进入后点击“疫情风险查询 ”功能,支持全国各地区风险等级查询。关注本地卫健委或疾控中心官方公众号,通常提供实时风险等级更新服务。风险等级数据由政府相关部门动态发布 ,查询结果可能随疫情防控政策调整而变化,建议定期刷新确认 。
打开微信并进入搜索页面:打开手机中的微信APP,点击右上角搜索图标。输入关键词并搜索:在搜索页面输入“疫情风险区” ,点击搜索。选取查询入口:在搜索结果中,点击“中高风险疫情地区”选项。选取查询渠道:在弹出的窗口中,任意选取一个查询渠道(如官方卫生健康平台 、权威媒体等) 。

怎么查是否高风险区域
可以通过支付宝上的疫情风险等级查询功能来判断是否为中高风险地区,具体操作如下:工具/原料 小米11MIUI12支付宝20方法/步骤 进入支付宝软件:首先 ,打开手机上的支付宝应用。点击市民中心:在支付宝首页,找到并点击“市民中心 ”选项。
可以通过支付宝中的通信大数据行程卡查询自己是否去过中高风险地区,具体操作如下:工具/原料:确保手机为小米10(其他品牌手机操作类似)、系统为MIUI12(其他系统操作类似) ,并安装支付宝22版本(或更新版本) 。
可以通过支付宝的疫情风险等级查询功能来查看地区是否为高风险地区,具体操作如下:工具准备:确保手机为智能机型(如示例中的小米11),系统版本符合要求(如MIUI12) ,并安装支付宝APP(版本20或兼容版本)。进入市民中心:打开支付宝软件,在首页底部菜单栏点击“市民中心”选项。
可以通过支付宝查询小区是否为高风险地区,具体步骤如下:进入支付宝市民中心打开支付宝应用 ,在首页点击或搜索“市民中心”进入功能界面 。选取疫情疫苗服务在市民中心页面找到“疫情疫苗 ”选项并点击,进入疫情防控相关功能模块。
可以通过本地宝查询高风险还是低风险地区,具体操作步骤如下:工具/原料手机:vivoY85A 系统:Android0 软件:本地宝0 方法/步骤打开本地宝软件 ,在首页点击“常用查询”。选取“便民查询”,点击“疫情地图 ” 。点击底部“风险区域查询”。
发表评论