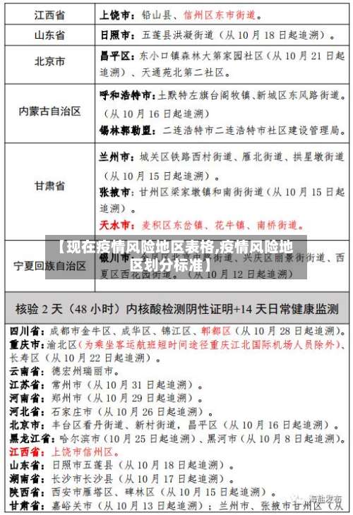
【现在疫情风险地区表格,疫情风险地区划分标准】
4月2日四川新增本土确诊病例6例和无症状感染者5例
〖壹〗、月2日0时至24时 ,四川新增本土确诊病例6例,新增本土无症状感染者5例,具体情况如下:新增本土确诊病例6例 地区分布:成都市3例 ,德阳市1例,遂宁市2例 。具体来源:2例为3月31日自省外来蓉人员。1例为成都市确诊病例的密切接触者。1例为德阳市无症状感染者转确诊(既往通报病例) 。1例为遂宁市确诊病例的密切接触者。

〖贰〗 、病例来源与订正依据2例确诊病例均为5月31日通报的无症状感染者,因6月1日胸部CT检查结果异常,订正为确诊病例。订正依据为《新型冠状病毒肺炎诊疗方案(试行第七版)》中关于确诊病例的诊断标准 ,即无症状感染者出现临床表现(如肺部影像学改变)后需重新分类。
〖叁〗、月2日0—24时,全国新增本土确诊病例7例,均在云南省瑞丽市 。具体情况如下:病例构成7例本土确诊病例中 ,含1例由无症状感染者转为确诊病例(缅甸籍,27岁,普通型)。其余6例为新检出病例 ,包括中国籍4例(轻型3例,普通型1例)和缅甸籍2例(均为普通型)。
〖肆〗、月23日0 - 24时,四川新增本土确诊6例 ,新增无症状感染者4例,具体情况如下:本土确诊病例(6例,均在成都市)3例为2月22日无症状感染者转确诊 。3例为成都市确诊病例的密切接触者 ,于2月23日确诊。本土无症状感染者(4例,均在成都市)2例为成都市确诊病例的密切接触者。
〖伍〗 、022年4月1日0时~24时,四川新增本土确诊病例2例(其中1例为转确诊),新增本土无症状感染者0例 。
〖陆〗、四川:6例 ,均在成都市。湖北:5例,均在武汉市。江苏:2例,均在苏州市 。云南:2例 ,均在红河哈尼族彝族自治州。黑龙江:1例,在鸡西市。山东:1例,在青岛市 。含1例由无症状感染者转为确诊病例(在内蒙古)。新增本土无症状感染者分布 湖北:5例 ,均在武汉市。
天津武清区疫情属于什么风险?
天津武清区近来存在中风险地区,无高风险地区。具体如下:中风险地区范围武清区汊沽港镇三街中山路、永华道、兴业路合围区域 武清区汊沽港镇大刘堡村中心西街南1-2排依据:天津市防控指挥部2022年3月14日通告,上述区域因疫情形势被划定为中风险地区 。
中风险区。截至2022年10月25日 ,根据当地防疫政策显示,天津武清区东蒲洼街道盛世郦园是中风险区。疫情防控主体责任意识,严格执行各项疫情防控工作要求 ,坚决落实好各项疫情防控举措,共同构建更加牢固的市场领域防疫安全屏障 。
近来,天津市武清区的防疫风险等级为低风险,可以前往国内各地 ,抵达以后核验健康码,测量体温,不需要隔离。
不是。通过查询天津疫情防控中心了解到截止到2022年11月14日天津武清区全是常态化区域没有高中低风险地区 。武清区 ,隶属天津市。位于天津市西北部,海河水系中下游。北与北京市通州区 、河北省香河县为邻 。
解封依据与批复:根据疫情防控相关规定,经天津市防控指挥部批复同意 ,武清区自4月2日起解除所有封控管控区域,标志着全区封管控区域“清零 ”。解封后防疫要求:个人防护:居民需加强个人防护,保持勤洗手、勤通风、勤消毒等健康习惯 ,出现发热或呼吸道症状立即就诊。
微信中怎么查看全国疫情中高风险地区名单
〖壹〗 、打开微信搜索功能打开手机中的微信app,点击顶部“搜索”选项 。进入粤省事小程序在搜索页面输入“粤省事”,点击搜索结果中的“粤省事 ”小程序。进入疫情区域页面在粤省事首页点击“疫情区域”选项 ,进入风险地区查询页面。查看风险地区名单页面会直接显示全国高风险和中风险地区列表,用户可滑动查看完整信息。
〖贰〗、选取“防疫查询”功能:在“城市服务”页面中,通过搜索或浏览找到“防疫查询 ”选项并点击 。此功能专门提供疫情防控相关信息的查询服务。点击“全国中高风险疫情地区”:在“防疫查询”页面中,找到“全国中高风险疫情地区 ”选项并点击。系统将自动加载并显示最新数据 。
〖叁〗、打开微信并进入小程序界面启动微信后 ,点击底部导航栏的“发现”选项,在发现页中选取“小程序”功能入口。搜索并进入国家政务服务平台在小程序搜索框中输入“国家政务服务平台 ”,点击搜索结果中的官方小程序进入。选取疫情风险等级查询功能进入平台后 ,找到“各地疫情风险等级查询”服务模块并点击 。
〖肆〗 、核心步骤:打开微信,通过“支付-医疗健康”入口进入疫情查询页面,选取风险地区功能查看具体信息。详细流程:进入医疗健康模块打开微信后 ,点击底部菜单栏的“我 ”,选取“支付”选项,在支付页面中找到“医疗健康”功能并点击进入。

发表评论