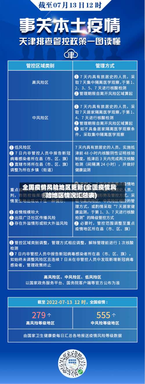
全国疫情风险地区更新(全国疫情风险地区情况汇总表)
本地宝全国疫情风险等级查询入口_全国隔离政策查询器系统
本地宝全国疫情风险等级查询入口 网址链接:m.sh.bendibao.com/news/yqdengji/(请将此链接复制到浏览器中打开)使用方法:打开链接后,进入本地宝全国疫情风险等级查询系统。在系统中切换至您想查询的城市 ,即可获取该城市的疫情风险等级信息 。

最新全国风险地区名单可通过本地宝——全国疫情中高风险地区名单查询器实时查询。查询平台:本地宝——全国疫情中高风险地区名单查询器查询入口:点击进入(实时更新)本地宝的全国疫情风险等级名单查询系统由小编们实时维护,风险地区有调整时会第一时间更新专题,确保用户获取的信息准确且及时。


怎么在手机上查看全国中高风险疫情地区
在手机上查看全国中高风险疫情地区 ,可通过微信《扫码抗疫情》小程序实现,具体步骤如下:步骤一:进入《扫码抗疫情》小程序打开微信,点击顶部“搜索小程序 ”栏 ,输入“扫码抗疫情”,在搜索结果中选取并进入该小程序 。步骤二:选取《更多服务》进入小程序后,找到并点击《疫苗信息》选项,在展开的菜单中选取《更多服务》。

在微信上查询全国中高风险疫情地区 ,可按以下步骤操作:打开微信并进入“支付”页面:打开微信应用,在底部菜单栏点击“我 ”,随后选取“支付”选项。进入“城市服务”板块:在“支付 ”页面中 ,找到并点击“城市服务”功能入口 。该功能整合了各类本地化便民服务,包括与疫情相关的查询服务。
打开微信搜索功能打开手机中的微信app,点击顶部“搜索”选项。进入粤省事小程序在搜索页面输入“粤省事” ,点击搜索结果中的“粤省事 ”小程序。进入疫情区域页面在粤省事首页点击“疫情区域”选项,进入风险地区查询页面 。查看风险地区名单页面会直接显示全国高风险和中风险地区列表,用户可滑动查看完整信息。
手动选取地区:若需查询其他地区 ,可点击地区选取框,在列表中查找目标省份、城市或区县,确认后查看对应风险等级。查看全国中高风险地区列表在风险地区页面中 ,继续向下滑动屏幕,可看到“全国中高风险地区列表” 。
可以通过支付宝中的通信大数据行程卡查询自己是否去过中高风险地区,具体操作如下:工具/原料:确保手机为小米10(其他品牌手机操作类似) 、系统为MIUI12(其他系统操作类似),并安装支付宝22版本(或更新版本)。
2022年全国中高风险地区查询方式入口
〖壹〗、022年全国中高风险地区查询可通过以下两种主要方式实现:查询方式一:国务院客户端小程序——疫情风险等级查询入口获取:通过微信搜索“国务院客户端 ”小程序 ,进入后即可找到“疫情风险等级查询”功能入口。查询流程:进入小程序后,点击页面上部的查询按钮,系统将直接展示全国中高风险地区名单 ,信息一目了然,无需复杂操作 。
〖贰〗、022年清明节期间,国内中高风险地区因疫情形势动态变化 ,无法直接列举具体地区名称,但可通过官方查询入口实时获取最新名单。
〖叁〗 、打开抖音APP首页:启动应用后,默认显示首页内容 ,点击页面顶部“同城”选项。进入抗疫频道:在同城界面中,点击页面上方的“抗疫 ”按钮,系统将跳转至抗疫专题页面 。查看风险地区名单:在抗疫频道页面中 ,点击顶部的“风险地区”选项,系统将显示包含武汉在内的全国中高风险地区实时名单。
〖肆〗、全国中高风险地区查询:通过本地宝或国家政务服务平台查询实时风险等级。核酸检测机构查询:如需核酸检测,可查询上海24小时定点机构名单或其他地区指定检测点 。
〖伍〗、_广东风险地区最新名单查询入口“国务院客户端”微信小程序本地宝全国疫情中高风险地区名单查询专题电脑端:移动端:本地宝风险疫情等级查询专题电脑端:移动端:_广东卫健委提醒请广大市民朋友尽量选取在本地过节,减少跨省 、跨地市出行。
〖陆〗、可以查询到 在百度搜索上可以查看本地疫情高风险地区。国务院客户端于2022年11月11日取消了中高风险的设置 ,以后只存在低风险和高风险地区 全国疫情高低风险地区可以使用“国务院客户端 ”小程序进行查询。用户打开支付宝或微信app,在页面顶端的搜索框中搜索“国务院客户端”小程序 。
发表评论