【苏州属于疫情敏感地区吗,苏州是疫情中高风险地区吗】
苏州现在属于中高风险地区吗?
〖壹〗 、苏州近来不属于中高风险地区,行程码不带星。以下是具体说明:风险等级划分依据:根据国家相关疫情防控政策 ,中高风险地区的判定主要基于区域内疫情传播风险程度、病例数量及聚集性疫情规模等因素 。截至3月26日,苏州未被划定为中高风险地区,表明其整体疫情风险处于可控范围。

〖贰〗、不是。通过查询苏州市健康委员会官方网站显示,截至2023年5月24日 ,苏州市已经不再是中高风险地区。苏州市,简称“苏 ”,古称姑苏、平江 ,是江苏省辖地级市 、Ⅰ型大城市,上海大都市圈和苏锡常都市圈重要城市,国务院批复确定的长江三角洲重要的中心城市之国家高新技术产业基地和风景旅游城市 。

〖叁〗、不是。截至2023年2月15日根据苏州卫健委公告可知 ,苏州市为常态化防控地区,不是中高风险。苏州,简称“苏” ,古称姑苏、平江,江苏省辖地级市,是国务院批复确定的长江三角洲重要的中心城市之国家高新技术产业基地和风景旅游城市 。
〖肆〗 、不是。截至2022年12月16日根据苏州卫健委公告可知 ,苏州市为常态化防控地区,不是中高风险地区。苏州,简称“苏”,古称姑苏、平江 ,是江苏省辖地级市,Ⅰ型大城市,地处江苏省东南部、长三角中部 ,东傍上海,南接浙江,西抱太湖 ,北依长江 。
〖伍〗 、不是。通过查询疫情网显示,截止2023年1月1日疫情已结束,2023年8月24日苏州已不是中高风险地区。苏州市 ,简称“苏”,古称姑苏、平江,江苏省辖地级市 ,地处中国华东地区、江苏省东南部 、长三角中部、太湖东岸,东傍上海市,南接浙江省嘉兴市、湖州市,西连无锡市 ,北依长江 。
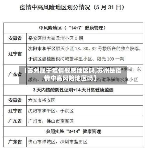
〖陆〗 、022年2月17日16时起,江苏苏州多地被调整为中风险地区,具体包括吴江区长安路2358号吴江科技创业园、姑苏区永林二区12幢、苏州工业园区花语江南20幢 ,其他地区风险等级未发生变化。

苏州是什么风险地区
〖壹〗、健康码颜色判定低风险地区:外省低风险地区来苏州人员,健康码通常为绿码。中高风险地区:若来自中高风险地区,健康码可能显示为红码或黄码 。行程卡星号提示:行程卡带“* ”仅表示过往14天行程中存在包含中高风险地区的城市 ,不直接关联健康码颜色,但可能触发进一步查验。
〖贰〗 、截至今日18时,苏州市共有中风险地区55个。
〖叁〗、中高风险地区所辖低风险地区来苏对有中高风险地区的设区市(直辖市为区)低风险地区或其他重点关注地区旅居史的来苏人员 ,需持有48小时内核酸检测阴性证明,或者能够出示包括48小时内核酸检测阴性证明的健康码。抵达苏州后按要求配合落实管理措施 。
江苏苏州属于什么风险地区
江苏苏州属于中低风险地区。中低风险不等于零风险,近期 ,国内疫情呈现点多、面广 、频发,疫情防控形势依然严峻复杂,要始终坚持“外防输入、内防反弹”,持续落实落细常态化疫情防控各项措施 ,进一步压实“四方责任”,落实“四早 ”要求。
截至今日18时,苏州市共有中风险地区55个 。
江苏:自2月22日18时起 ,苏州市张家港市杨舍镇金新城悦府7幢、姑苏区平江街道永林二区两地调整为中风险地区。
发表评论