【安徽疫情风险地区评估,疫情风险 安徽】
芜湖合疫情风险等级查询(入口+流程)
〖壹〗 、在使用国务院客户端小程序查询疫情风险等级时,首先可以通过微信搜索“国务院客户端”小程序并点击进入 ,也可以长按识别小程序码直接进入。进入小程序后,在“便民服务 ”栏下找到“疫情风险查询”功能,点击进入疫情风险等级查询页面 。在页面上 ,可以将地区选取栏中的城市修改为“安徽省芜湖市XX区/县”,根据个人需求选取具体的查询区域。

〖贰〗、进入“搜一搜 ”:在微信顶部搜索栏点击“搜一搜”,输入关键词“中国政府网”。进入中国政府网公众号:在搜索结果中选取“中国政府网 ”官方公众号 ,点击进入其主页 。点击“服务”选项:在中国政府网公众号界面下方菜单栏中,找到并点击“服务”按钮。
〖叁〗、可以通过微信中的“中国政府网”公众号查询疫情风险等级,具体步骤如下:打开微信,点击界面下方的“发现 ”选项卡 ,选取“搜一搜”功能。搜索“中国政府网”,在搜索结果中找到并点击进入官方公众号 。进入服务页面:在公众号主页下方菜单栏中,点击“服务 ”选项。
亳州市全域调整为低风险地区亳州市是否高风险地区
〖壹〗 、不是。截止于2022年8月30日 ,根据亳州当地疫情防控显示,谯城区已经常态化防控,属于低风险地区 ,并不是高风险地区,凡需离开亳州谯城区等疫情发生地来(返)亳人员,需持有48小时内核酸检测阴性证明。
〖贰〗、不是 。截至2022年12月15日 ,亳州地区没有低风险地区,因此不是低风险区。亳州市,简称亳 ,安徽省地级市。
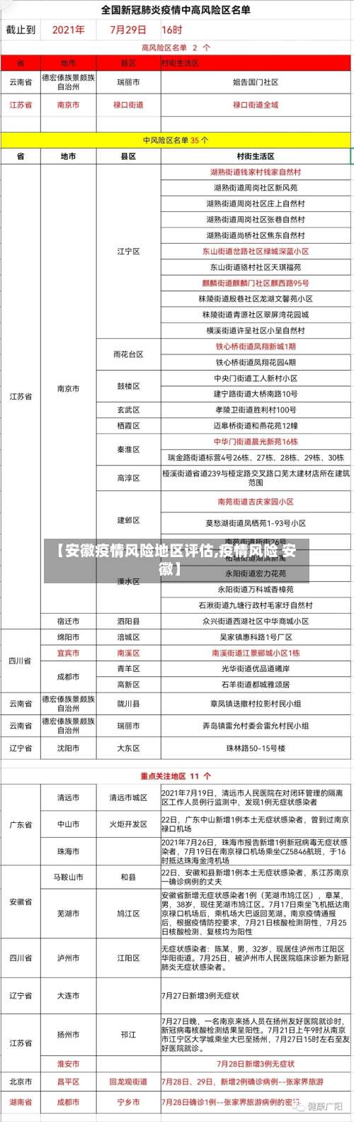
〖叁〗、低风险地区:指中 、高风险区所在县(市、区、旗)的其他地区 。当所有中高风险区解除后,该县(市、区 、旗)将全域实施常态化防控措施。高中低风险区的划分均在发生疫情的县(市、区、旗)内进行,未发生本土疫情的地区无需划定风险区。
〖肆〗 、低风险地区 。截止2022年8月22日,根据我国的防疫政策 ,亳州市谯城区为我国低风险地区,该地区暂无阳性感染者,也没有密切接触者 ,疫情把控非常好。
〖伍〗、自7月17日凌晨起,对病例活动涉及的乡镇实施封闭管理。开展全县区域核酸筛查,第一轮共采样80.01万人 ,结果均为阴性 。防疫物资与生活物资充足,除封闭管控区域外,居民可正常通行。
安徽去上海需要隔离吗(最新防控政策)
〖壹〗、安徽前往上海是否需要隔离 ,取决于出发地是否为中高风险地区。近来安徽省无高风险地区,有中风险地区(宿州市埇桥区大营镇大营新村),具体政策如下:中风险地区人员:来自安徽中风险地区(如宿州市埇桥区大营镇大营新村)的人员 ,来沪后需实施14天严格的社区健康管理,并在第14天进行2次新冠病毒核酸检测 。
〖贰〗 、截至近来,从宿州前往上海是否需要隔离取决于所在区域风险等级,中风险地区人员需14天社区健康管理 ,低风险地区无需隔离。
〖叁〗、不需要隔离。铜陵是属于安徽,现在安徽属于低风险区,进入上海属于跨省 ,需要提供7日内阴性核酸检测,但是不需要隔离。
安徽风险地区吗现在
安徽现在属于低风险地区 。安徽省(皖)位于中国中东部,东连江苏、浙江 ,西接湖北 、河南,南邻江西,北靠山东 ,是中华人民共和国一级行政区,省会为合肥市。安徽总面积101万平方公里;安徽现有16个地级市,9个县级市、50个县、45个市辖区。安徽省是中华文明的重要发祥地 。清朝初年设置江南省。安徽省建于1667年 ,至今已有300多年历史。
根据安徽省应急管理厅和气象局8月8日发布的强对流天气防御提示,当前安徽省的高风险区域主要集中在沿江江北地区,尤其是沿淮淮北一带 。具体需重点关注以下情况:强降水高风险区8月8日至13日,沿淮淮北部分地区可能出现中到大雨 ,局部暴雨,易引发城市内涝 、农田积涝及山区地质灾害。
不需要。因为截至12月22日,上海和安徽都是低风险区 。截至12月22日12时 ,根据相关地区新冠肺炎疫情防控工作指挥部通报,全国共有13个县区(乡镇、街道、区域)为中风险地区。

发表评论