成都哪些地区有疫情发生(成都哪些地方是疫区)
成都7天内发生已知跳楼事件三起,疫情笼罩现有中高风险地区135个
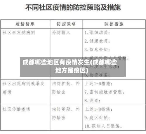
〖壹〗、成都7天内发生3起已知跳楼事件,2人当场死亡,1人被气垫救下送医;同时成都现有中高风险地区135个 ,处于疫情笼罩之下。 以下是具体信息:跳楼事件情况龙泉驿事件:2022年7月21日,龙泉驿一名26岁男子因家庭琐事和网贷纠纷,在家人多次劝说无果后跳楼轻生 ,从顶楼跳下当场失去生命特征 。


成都解封了吗2021
〖壹〗、021年11月16日,成都市金牛区顶峰水岸汇景小区(一期 、二期)解除封控管理,但全市其他区域仍有中高风险地区 ,未完全解封。 以下是详细情况:部分区域解封情况 2021年11月16日,成都市金牛区顶峰水岸汇景小区(一期、二期)因连续14天无新增本土确诊病例,经专家评估和防控指挥部批复 ,解除封控区、管控区圈层管理。
〖贰〗 、021年成都市部分区域解封时间为11月16日6时,解封条件为连续14天无新增本土确诊病例 。具体说明如下:解封时间 金牛区顶峰水岸汇景小区(一期、二期)于2021年11月16日6时正式解除封控管理。其他封控区在11月16日时暂未解封,需根据后续疫情防控情况确定解封时间。
〖叁〗、自2021年11月17日起 ,成都市成华区华府沙河小区 、锦江区首创娇子1号小区由中风险地区调整为低风险地区,相关封控区、管控区全部解除圈层管理,但解封不等于解防,仍需做好个人防护 。调整风险等级的依据:截至11月17日 ,成华区华府沙河小区、锦江区首创娇子1号小区已连续14天无新增本土确诊病例。
〖肆〗 、月25日。2021年8月11日四川成都开始封城,在封控14天后也就是8月25日疫情无新增正式解除封控 。封控区及管控区解封时间标准为:近14天区域内无新增病例或无症状感染者。区域内最后一名密切接触者自末次暴露超过14天,核酸检测为阴性。解封前2天区域内所有人员完成一轮核酸筛查 。
〖伍〗、根据省、市专家评估意见和成都市新冠肺炎疫情防控指挥部专业疫情防控组批复 ,自2021年11月20日起,将草池街道金鸡村1社安顺街354号至裕民街14号区域的风险等级由中风险调整为低风险,相关封控区 、管控区全部解除圈层管理。调整后 ,成都东部新区全域均为低风险地区。
成都:9月1日18时起,全体居民原则居家
〖壹〗、成都市自2022年9月1日18时起实施全体居民原则居家管理措施,以应对严峻的疫情防控形势。具体信息如下:疫情数据与风险区截至8月31日24时,成都新增本土确诊病例106例、无症状感染者51例 ,共有高风险区198个、中风险区183个 。疫情呈现扩散态势,防控压力持续增大。
〖贰〗 、事件背景:成都地区宣布9月1日至4日开展全员核酸检测,并要求今日18时起全体居民原则居家。在此背景下 ,一位网名为“热带雨林”的网友因发布涉疫言论被行政拘留15天 。言论影响:“热带雨林 ”的言论在社交媒体上迅速传播,引发了成都居民的广泛关注和讨论。
〖叁〗、月1日成都实施全体居民原则居家措施,此前8月已面临持续挑战。8月成都疫情形势严峻:8月期间,成都多次出现本土确诊病例及无症状感染者 ,疫情防控压力持续增大 。高温天气与疫情叠加,导致部分区域实施临时管控,居民生活受到一定影响。例如 ,部分商场、景区暂停开放,餐饮场所限制堂食,公共交通调整运营频次。
〖肆〗 、成都自9月1日18时起全体居民原则居家 ,还有哪些防疫信息值得关注?第一:在9月1日18:00起,全体居民实行原则上居家隔离,非本小区的不得进入 ,禁止小区内聚集,每户居民每天可以派一人凭24小时以内的核酸证明外出一次采买生活物资,有外出就医和其他需求的需要 ,经过社区同意便可出入小区 。
成都连续三日0新增!
截至2月23日24时,成都市已连续三日无新增新冠肺炎确诊病例。以下是具体信息:新增病例情况:2月23日当天,成都市无新增新冠肺炎确诊病例。结合公开信息可推断,此前两日(2月21日、22日)也未报告新增病例 ,实现连续三日零新增 。累计病例与治疗情况:截至2月23日24时,成都市累计报告确诊病例143例,累计出院78人 ,死亡3人。
成都“0”梗一般是指成都疾控在疫情期间发布通报时,“0新增”表述带来的网络热梗现象。在疫情防控阶段,成都疾控通报新增病例情况时 ,简洁说“0 ”来代表无新增病例。因其简单直接,契合大众期待“0新增”的心理,迅速在网络传播 ,成为热梗 。
截至2月18日24时,成都市累计报告确诊病例141例,累计出院69人 ,死亡3人。其余69人(其中危重10人)均在定点医院隔离治疗,602名密切接触者正在接受医学观察。新增出院患者信息 8名新冠肺炎确诊患者经全力救治,符合国家《新型冠状病毒肺炎诊疗方案》(试行第六版)解除隔离标准,治愈出院 。
比如通报“0 - 24时新增0例”被网友延伸为对疫情好转的调侃。2)成都话里“0 ”可表示“一无所有、落空” ,像“兜里头是0”(没钱) 、“搞了个0 ”(事情没办成),但这用法与“多个零”网络梗关联性弱。
月16日0-24时,四川省和成都市均无新增新冠肺炎确诊病例 ,继续保持0新增的良好态势 。 以下是具体情况:四川省情况新增确诊病例:4月16日0-24时,四川新型冠状病毒肺炎无新增境外输入确诊病例,无新增本地确诊病例。
新增确诊情况根据成都卫健委消息 ,3月10日0时至24时,成都市未报告新增新冠肺炎确诊病例。这是成都市在疫情防控中取得的阶段性成果,反映出当地防控措施的有效落实 。新增出院病例当日有5名确诊患者治愈出院 ,具体信息如下:患者1:女性,59岁,因咳嗽症状于2020年2月1日收入定点医院治疗。
崇州今天最新情况通报来了
〖壹〗、截至2月6日12时 ,崇州无疑似病例,无确诊病例,整体情况平安。崇州本地疫情情况根据崇州市新型冠状病毒感染的肺炎疫情防控指挥部通报,截至2月6日12时 ,崇州市未报告疑似病例和确诊病例,疫情形势总体稳定 。成都市整体疫情数据 新增病例:2月5日,成都市新增确诊病例5例 ,新增出院2人。
〖贰〗、截至2月5日12时,崇州无疑似病例,无确诊病例 ,整体情况平安。 以下是具体情况通报:疫情防控措施崇州制定并印发《崇州市新型冠状病毒感染的肺炎疫情农村防控工作措施二十五条》及《崇州市民政局关于做好疫情防控期间社会救助工作的通知》,强化农村地区防控与社会救助保障。
〖叁〗 、崇州今日最新情况为“平安”,截至2月4日12时 ,无疑似病例、无确诊病例 。 具体情况如下:防疫情况疫情数据:截至2月4日12时,崇州无疑似病例,无确诊病例。这一数据表明崇州在疫情防控方面取得了阶段性的成果 ,当地居民的健康和安全得到了有效保障。
〖肆〗、关于“女童送医后离世 ”的传言部分自媒体称“女童经抢救无效离世”,但根据崇州市联合调查组官方通报,受伤女童近来在华西医院接受治疗,生命体征平稳 。
〖伍〗 、崇州市御江名门二期项目因外架硬防护损坏未及时恢复被通报 ,近来处于限期三天整治中。 具体信息如下:通报背景:6月14日,成都市住房和城乡建设局发布《关于全市住建领域安全生产问题隐患排查的通报(三十七)》,指出崇州市御江名门二期项目存在安全隐患。
一晚仨酒吧!14天五个区!20岁妹子,让成都慌了!
〖壹〗、赵某活动轨迹近14天内 ,赵某主要停留场所包括中冶中央公园、嗨蓝调美甲店、小巷巷麻辣烫 、海雾里小酒吧、playhouse酒吧、赫本酒吧等,涉及成华区和郫都区 。事件引发的争议隐私泄露与网络暴力赵某的真实姓名 、身份证号码、住址等隐私信息被公布在网上,疑似其在酒吧的朋友圈也被网友扒出。
〖贰〗、事件背景12月7日 ,成都郫都区报告两起本土确诊病例,系一对夫妻。12月8日,其20岁的孙女赵某也被确诊为新冠肺炎(普通型) 。赵某无固定职业 ,近14天内停留场所包括中冶中央公园 、嗨蓝调美甲店、小巷巷麻辣烫、海雾里小酒吧 、playhouse酒吧、赫本酒吧等,涉及成华区和郫都区。
〖叁〗、“网暴”行为违背道德准则:在疫情期间,每个人都可能成为病毒的受害者 ,而非主动传播者。赵某作为确诊病例的孙女,在不知情的情况下活动,本身并无过错 。对她进行“网暴”,将个人行为上升至道德审判 ,是对他人基本尊严的践踏。网络空间虽虚拟,但言论责任真实。
〖肆〗 、春熙路-太古里商圈: 成都的核心商业区覆盖IFS、太古里、银石广场等,日均客流量超百万。这里云集潮人、网红和职场白领 ,时尚女性集中度极高 。下午茶时段(15:00-18:00)在% Arabica咖啡或方所书店等场所,自然搭讪概率较高。
发表评论