大兴疫情低风险地区/大兴疫情低风险地区有哪些
北京大兴机场风险等级
〖壹〗、根据我国疫情防控规定,风险地区划为高风险地区和低风险地区 。截止昨天 ,北京市(包括大兴机场)没有高风险地区。因此,大兴机场属于低风险地区。

〖贰〗 、低风险地区 。大兴机场位于中国北京市大兴区榆垡镇、礼贤镇和河北省廊坊市广阳区之间,为4F级世界机场、世界级航空枢纽 、国家发展新动力源 ,通过查询大兴机场防疫官方网站信息了解到,截止到2022年9月7日,并无新增病例,属于低风险地区 ,但防疫形势依旧严峻,我们要积极配合防疫工作的进行,投身于防疫斗争中去。

〖叁〗、官方声明依据:北京卫视疫情防控新闻发布会已明确官宣 ,首都机场和大兴机场均不属于中高风险地区。根据行程码和健康码的赋码规则,仅当人员停留或途经中高风险区域时才会触发变红机制,因此通过这两个机场进出京不会导致码色变化。实际案例验证:有旅客前往首都机场T3航站楼接人后 ,行程码未发生任何变化 。

〖肆〗、安检等级影响脱鞋要求根据《民用航空安全检查规则》,国内民用机场的安检等级分为四级。当机场实施第四级安检时,乘客需脱鞋接受检查。这一等级通常针对高风险航班或特殊时期 ,例如世界航班、节假日客流高峰,或接到安全预警时启用 。

北京大兴属于什么风险地区
〖壹〗 、北京大兴区属于低风险地区。低风险地区是指无确诊病例,或者连续14天都无新增加确诊新冠肺炎病例。《常态化防控下北京市新冠肺炎疫情风险分区分级标准》 ,经评估,丰台区卢沟桥(地区)乡、大兴区魏善庄镇、大兴区高米店街道连续14天内无新增本地确诊病例,由中风险地区调整为低风险地区 。
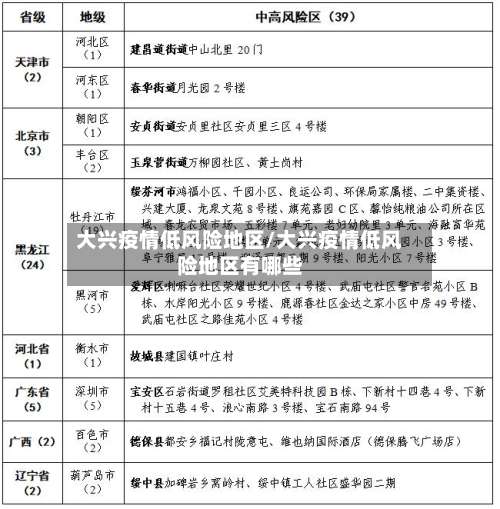
〖贰〗 、北京部分地区为中高风险区。近来,北京市高危区域包括南磨房乡南新苑小区、长阳镇高速长阳分公司、阎村镇北京理工大学房山分校 、朝阳区十八里店乡小武基村、石楼镇石楼村、韩村河镇武侯村 、街道世茂别墅小区、窦店镇苏村、长阳镇碧桂园小区 、长阳镇镇郭各庄村、太湖镇胡家发。
〖叁〗、截至2020年7月21日 ,北京大兴区是低风险地区 。7月20日0时至24时,北京市无新增报告本地确诊病例、疑似病例和无症状感染者,治愈出院病例12例;无新增报告境外输入确诊病例 、疑似病例和无症状感染者。6月11日0时至7月20日24时 ,累计报告本地确诊病例335例,在院104例,治愈出院231例。
北京大兴新兴家园是高风险地区吗
〖壹〗、不是 。截止到2022年12月7日 ,通过查询北京大兴新兴家园疫情文件显示:北京大兴新兴家园是低风险地区,北京大兴新兴家园不是高风险地区,为保证该地区的群众安全 ,出入需要24小时核酸检测证明,同时生活中一定要注意做好个人防护措施,少去人员密集的地方。
〖贰〗、新兴家园小区情况:2月20日 ,4号楼出现核酸检测阳性人员后,小区实施14+7天封控管理,4号楼居民足不出户,全小区开展全员核酸检测。温馨提示:可通过微信搜索公众号“北京本地宝” ,回复【疫情】获取北京各区疫情最新动态 、中高风险区名单及封控管控区范围。
〖叁〗、号附10号 - 326号(双号)、新华路二段188号 - 198号(双号);新兴街道新兴家园A区11栋 、13栋调整为高风险区,实行“足不出户、上门服务 ”管控措施 。
〖肆〗、性价比对比与购房建议从单价和总价综合来看,大兴新兴家园的房源性价比更高 ,尤其适合追求低单价和大面积的购房者。然而,近来两小区均未出现总价低于100万元的二手房,若购房者预算严格限制在100万元以内 ,可能需要扩大搜索范围至其他区域或调整购房需求(如选取更小面积或更偏远位置的房源)。
北京大兴疫情风险等级
〖壹〗 、截至2022年1月29日12时,北京大兴区大部分地区为低风险地区,仅西红门镇宏福园小区被定为中风险地区 。以下是详细说明:风险等级划分依据:根据《北京市新冠肺炎疫情风险分级标准》 ,结合近14天累计报告本土确诊病例数量,大兴区西红门镇宏福园小区因累计报告3例本土确诊病例被划定为中风险地区。
〖贰〗、北京大兴区是低风险等级。面对当前疫情多渠道输入,多点散发、聚集性传播的复杂严峻形势 ,大兴区坚持严防死守 、从严快筛,以最快速度阻断疫情传播链条 。
〖叁〗、截止到6月8日北京大兴区属于低风险地区。低风险地区是指无确诊病例,或者连续14天都无新增加确诊新冠肺炎病例。《常态化防控下北京市新冠肺炎疫情风险分区分级标准》,经评估 ,丰台区卢沟桥(地区)乡、大兴区魏善庄镇、大兴区高米店街道连续14天内无新增本地确诊病例,由中风险地区调整为低风险地区 。
〖肆〗 、北京大兴区疫情风险等级 (截至2020年7月15日) 高风险:无 中风险:无 经评估,大兴区青云店镇、西红门(地区)镇、兴丰街道连续14天内无新增本地确诊病例 ,由中风险地区调整为低风险地区。截至7月15日,大兴区中高风险区清零。
北京大兴属于什么风险地区?
北京大兴区属于低风险地区 。低风险地区是指无确诊病例,或者连续14天都无新增加确诊新冠肺炎病例。《常态化防控下北京市新冠肺炎疫情风险分区分级标准》 ,经评估,丰台区卢沟桥(地区)乡 、大兴区魏善庄镇、大兴区高米店街道连续14天内无新增本地确诊病例,由中风险地区调整为低风险地区。
北京部分地区为中高风险区。近来 ,北京市高危区域包括南磨房乡南新苑小区、长阳镇高速长阳分公司 、阎村镇北京理工大学房山分校、朝阳区十八里店乡小武基村、石楼镇石楼村 、韩村河镇武侯村、街道世茂别墅小区、窦店镇苏村 、长阳镇碧桂园小区、长阳镇镇郭各庄村、太湖镇胡家发 。
截至2020年7月21日,北京大兴区是低风险地区。7月20日0时至24时,北京市无新增报告本地确诊病例、疑似病例和无症状感染者 ,治愈出院病例12例;无新增报告境外输入确诊病例 、疑似病例和无症状感染者。6月11日0时至7月20日24时,累计报告本地确诊病例335例,在院104例,治愈出院231例 。
法律分析:北京大兴近来无风险地区 ,可以出京,建议市民群众最大限度减少出京活动,近期不出京旅游 ,不前往境外、国内中高风险地区所在市。
北京大兴是疫区。因为大多数地区都是高风险地区了 。低风险地区只有12处,高风险地区42处。现有感染者92人,即有隔离管控人员也有社会面筛查人员。所以大兴区是疫区 。
发表评论