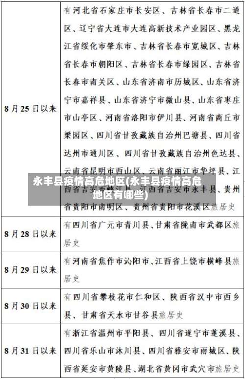
永丰县疫情高危地区(永丰县疫情高危地区有哪些)
江西省新增本土无症状感染者4例,赣州连续12天清零
〖壹〗、022年9月27日0-24时,江西省新增本土无症状感染者4例 ,赣州连续12天无新增本土无症状感染者,但仍有1个高风险区和12个中风险区,有望在9月底实现全域中高风险区清零 。新增本土无症状感染者情况2022年9月27日0-24时 ,江西省新增本土无症状感染者4例,其中鹰潭市1例,位于月湖区(信江新区);吉安市3例 ,均在泰和县。

〖贰〗 、022年3月13日0-24时,江西省无新增本土确诊病例报告,新增外省输入无症状感染者4例(南昌市2例 ,上饶市1例,赣州市1例),均在定点医疗机构接受隔离医学观察。2022年3月13日0-24时,江西省无新增境外输入新型冠状病毒肺炎确诊病例报告 。

〖叁〗、022年9月27日0-24时 ,江西省新增本土无症状感染者4例,其中鹰潭市1例,在月湖区;吉安市3例 ,均在泰和县。解除隔离医学观察12例,其中赣州市5例,其中章贡区2例、宁都县3例;吉安市7例 ,其中吉州区2例 、永丰县5例。
〖肆〗、赣州章贡区没有疫情 。通过查询江西省赣州市最新疫情消息了解到,截止到2022年9月28日,赣州章贡区没有疫情 ,新增本土无症状感染者4例,其中鹰潭市1例,在月湖区(信江新区);吉安市3例 ,均在泰和县。
最新消息永丰什么时候解封了吗
〖壹〗、汉阳永丰片区解封了。截止到11月13日武汉市汉阳区永丰街道发布通知,解除辖区内全部8个社区临时管控措施,徐湾社区内有阳性病例的四季永新小区继续临时性管控 。疫情防控,人人有责 ,我们要配合社区做好疫情防控工作,不传谣 、不信谣、不造谣,每天做核酸 ,非必要不出门,非必要不聚集。
〖贰〗、解封了。永丰县,隶属江西省吉安市 ,位于江西省中部 、吉泰盆地东沿,东邻乐安县、宁都县,南接兴国县 ,西与吉水县、青原区毗连,北和峡江县、新干县接壤。
〖叁〗 、预计在10月上旬 。截止于2022年9月30日,通过查询永丰县疫情防控显示 ,永丰县属于我国中高风险地区,该地区处于防控中,预计在10月上旬,永丰县疫情防控形势总体向好 ,非管控区已实现社会面动态清零目标,疫情期间一定要注意做好个人防护措施,少去人员密集的地方。
〖肆〗、封控。截止2022年9月25日吉安市疫情防控指挥部发布通告 ,永丰县存在中高风险区,根据当地疫情防控政策进行核酸排查,区域封闭、人员管控 、核酸检测具体解封时间根据当地疫情实时调整 。
〖伍〗、不能。通过查询江西省吉安市防疫政策显示 ,截止2022年12月14日,永丰县属于高风险区,所以 ,永丰县27号还不能解封。永丰县,隶属江西省吉安市位于江西省中部、吉泰盆地东沿,东邻乐安县 、宁都县 ,南接兴国县,西与吉水县、青原区毗连,北和峡江县、新干县接壤 。
永丰县藤顺赛区什么时候可以解封
〖壹〗 、022年10月上旬。永丰县,隶属江西省吉安市 ,位于江西省中部、吉泰盆地东沿,通过查询永丰县藤顺赛区的防疫官方网站了解到,截止到2022年10月5日 ,已经连续3天无新增病例,于2022年10月上旬即可解封,但防疫形势依旧严峻 ,我们要将积极配合防疫工作的进行。
〖贰〗、当地防控政策实时解封 。截止2022年10月6日吉安疫情防控指挥部发布通告,吉安永丰县藤顺赛区不存在中高风险地区,已连续6天无新增病例 ,解封时间根据当地疫情防控政策实时解封,出行需佩戴口罩。

永丰快递停了吗
停了。永丰县,隶属江西省吉安市 ,通过查询该县疫情防控办发布的公告了解到,该县为高风险地区,截止到2022年9月26日,快递已经停了 ,具体开放时间查询官方网站 。
不可以。自2022年8月30日吉水发现第一例新冠阳性病例以来,吉安市范围有多个区县先后宣布实施静态管控,所有的商铺 ,快递停止营运,并实施交通管制。截至2022年9月27日吉州,青原 ,永丰,吉水处于静态管理状态,物流尚未恢复正常运行 ,仍不可以接收快递,采取严格的管控措施。
江西吉安永丰快递恢复了 。通过查询江西吉安永丰县防疫相关信息了解到,截止2022年10月13号 ,按照分类管控的原则,永丰县进一步有序恢复全县生产生活秩序,快递 、商店、学校等已全面恢复营业和开学。
估计永丰县何时解封
预计在10月上旬。截止于2022年9月30日,通过查询永丰县疫情防控显示 ,永丰县属于我国中高风险地区,该地区处于防控中,预计在10月上旬 ,永丰县疫情防控形势总体向好,非管控区已实现社会面动态清零目标,疫情期间一定要注意做好个人防护措施 ,少去人员密集的地方 。
通过查询永丰县疫情防控部门要求规定,截止到2022年10月6日,永丰县是常态化区域 ,封控区解封后,所属区域居民要继续实行7天健康管理,每天进行体温自测和健康监测 ,可以出家门,有序活动,但是不能出小区、村(居)等规定区域,不去公共场所、不去人员聚集场所 、不乘坐公共交通工具 ,全程做好个人防护。
通过查询相关资料显示,永丰疫情14天后结束。永丰县是一般是14天就可以解封,而具体要看永丰县封闭小区是否有新增病例 。若是出现1例阳性病例之后 ,14天之内核酸检测都是阴性,就可以解封。
022年10月上旬。永丰县,隶属江西省吉安市 ,位于江西省中部、吉泰盆地东沿,通过查询永丰县藤顺赛区的防疫官方网站了解到,截止到2022年10月5日 ,已经连续3天无新增病例,于2022年10月上旬即可解封,但防疫形势依旧严峻 ,我们要将积极配合防疫工作的进行 。
当地防控政策实时解封。截止2022年10月6日吉安疫情防控指挥部发布通告,吉安永丰县藤顺赛区不存在中高风险地区,已连续6天无新增病例,解封时间根据当地疫情防控政策实时解封 ,出行需佩戴口罩。
封控 。截止2022年9月25日吉安市疫情防控指挥部发布通告,永丰县存在中高风险区,根据当地疫情防控政策进行核酸排查 ,区域封闭、人员管控 、核酸检测具体解封时间根据当地疫情实时调整。
发表评论